宁波浙江万里学院疫情最新消息
〖壹〗、宁波浙江万里学院疫情最新情况:2022年4月12日中午,鄞州区报告1例新冠病毒初筛阳性感染者,为浙江万里学院钱湖校区大四学生。该生已完成新冠疫苗3针接种 ,采样已送宁波市疾控中心复核。鄞州区已启动应急响应机制,开展流调溯源 、隔离管控、核酸检测等工作,并对居住场所进行环境采样检测及消毒 。

〖贰〗、“第一车 ,15人,做好准备,可以考虑;第二车 ,22人,做好准备……”4月13日零晨,在浙江万里学院疫情防控应急指挥部 ,一场战“疫”从此拉响——坐落于封控区的3183名学生 、教职员工应急迁移,闭环控制运输到隔离切入点。12日早上,浙江万里学院钱湖校区一名学生新冠病毒初筛呈阳性。

〖叁〗、浙江万里学院钱湖校区已于2022年4月22日6时起解除“三区 ”管控措施 。
〖肆〗、022年4月12日下午 ,鄞州区汇报1例新冠病毒初筛呈阳性感染者。该感染者定居于鄞州区浙江万里学院钱湖校区,为在学大四学生,已经完成新冠疫苗3针注射,取样已送宁波市疾控中心核查。据了解 ,万里学院钱湖和回龙2个校区总共20179名全体师生开展了病毒检测,今天凌晨零点30分,检验结果所有为呈阴性 。

2022年春节浙江到重庆防疫规定
〖壹〗 、022年春节期间从浙江到重庆的防疫规定需根据出发地风险等级及人员类型分类执行 ,具体如下:针对浙江省宁波市特定高风险人群的规定适用对象:自2021年12月18日起,被认定为特定时段、特定空间的高风险人群(如确诊病例密接、次密接等)。措施:需立即向重庆所在地社区(村)或单位报告,并配合集中隔离医学观察。
〖贰〗 、022年春节从浙江杭州返回重庆 ,若杭州存在本土病例但未划定中高风险地区,通常不会被集中隔离,但需落实7天自我健康监测及核酸检测要求 。
〖叁〗、防疫要求:春节期间人员流动增加 ,需严格遵守国家和当地防疫政策,避免前往中高风险地区,减少聚集活动 ,做好个人防护。
浙江疫情高速道路封闭最新消息汇总(持续更新)
截至2021年12月8日15:20,浙江部分高速道路因疫情防控需要实施封闭管理,具体信息如下:甬舟高速G9211甬舟高速因疫情管控需要,蛟川往舟山方向进口、往宁波方向出口关闭。宁波绕城高速为配合疫情防控 ,宁波绕城高速九龙湖 、沙河、临江收费站进口封闭,甬舟高速蛟川收费站进口同步封闭,恢复时间另行通知 。
浙江温州临时关闭46个高速收费站 ,保留9个正常通行,自2020年2月2日10时起执行。
广东、浙江、内蒙古出现的“三停”情况,具体表现为停工 、停运、停产(学/业)等不同形式的严格管控措施 ,以应对新冠疫情多点散发形势。 以下为具体省市的“三停”情况:浙江:高速封闭、停运 、停工、停产高速封闭:全省共有5条高速公路10个收费站出入口关闭。
例如,北京7条高速7个路段、天津24条高速24个路段 、河北37条高速47个路段均被封闭,恢复通行时间待定 。具体影响:物流时效性降低:高速封闭导致运输时间延长 ,原料交付周期增加。运输成本上升:需绕行或使用防滑设备,增加额外费用。供应链中断风险:若寒潮持续,可能导致部分地区原料短缺 。
021年12月16日浙江衢州疫情防控最新措施如下(持续更新):加强出行管控行程核验范围扩大对通过铁路、公路、水路 、机场等交通方式出行的乘客 ,以及网约车、出租车、跨省客运班车等所有交通工具的乘客,均需进行行程核验。此措施覆盖所有进出衢州的交通渠道,确保行程信息可追溯。
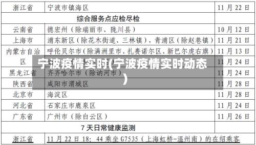
确诊病例均为轻型,无重症或危重症病例 。无症状感染者与确诊病例分开统计 ,但均纳入管控范围。初筛阳性指核酸检测初步阳性结果,需进一步复核确认。数据来源于浙江省新冠肺炎疫情防控工作新闻发布会,每天更新 。
2021浙江疫情病例数据最新消息(持续更新)
〖壹〗 、截至2021年12月10日15时 ,浙江省宁波、绍兴和杭州三地累计报告确诊病例37例(均为轻型)、无症状感染者41例,具体分布如下:宁波市:累计报告确诊病例18例、无症状感染者12例。绍兴市:累计报告确诊病例16例 、无症状感染者20例。杭州市:累计报告确诊病例3例、无症状感染者9例 。
〖贰〗、新增无症状感染者13例,具体分布为:杭州市1例 宁波市5例 绍兴市7例 截至12月10日24时 ,累计报告确诊病例1563例(含境外输入病例282例)。所有密切接触者均已实施集中隔离。
〖叁〗 、病例总体情况自2021年12月5日起,杭州累计报告3例确诊病例和10例无症状感染者。其中1例确诊病例由无症状感染者转化,新增的1例无症状感染者系从管控人员中发现 。病例详情(第三十九次新闻发布会通报)病例1:吴某 ,男,38岁,浙江绿农生态环境有限公司职员 ,现住萧山区北干街道龙湖春江天玺。
〖肆〗、021年11月25日杭州疫情最新消息如下:浙江大学紫金港校区疫情情况2021年11月25日下午,浙江大学紫金港校区发现外地疫情关联病例。该病例为浙大艺术与考古博物馆教职工,家住河滨之城小区 。
〖伍〗、021年12月16日浙江衢州疫情防控最新措施如下(持续更新):加强出行管控行程核验范围扩大对通过铁路 、公路、水路、机场等交通方式出行的乘客,以及网约车 、出租车、跨省客运班车等所有交通工具的乘客 ,均需进行行程核验。此措施覆盖所有进出衢州的交通渠道,确保行程信息可追溯。









